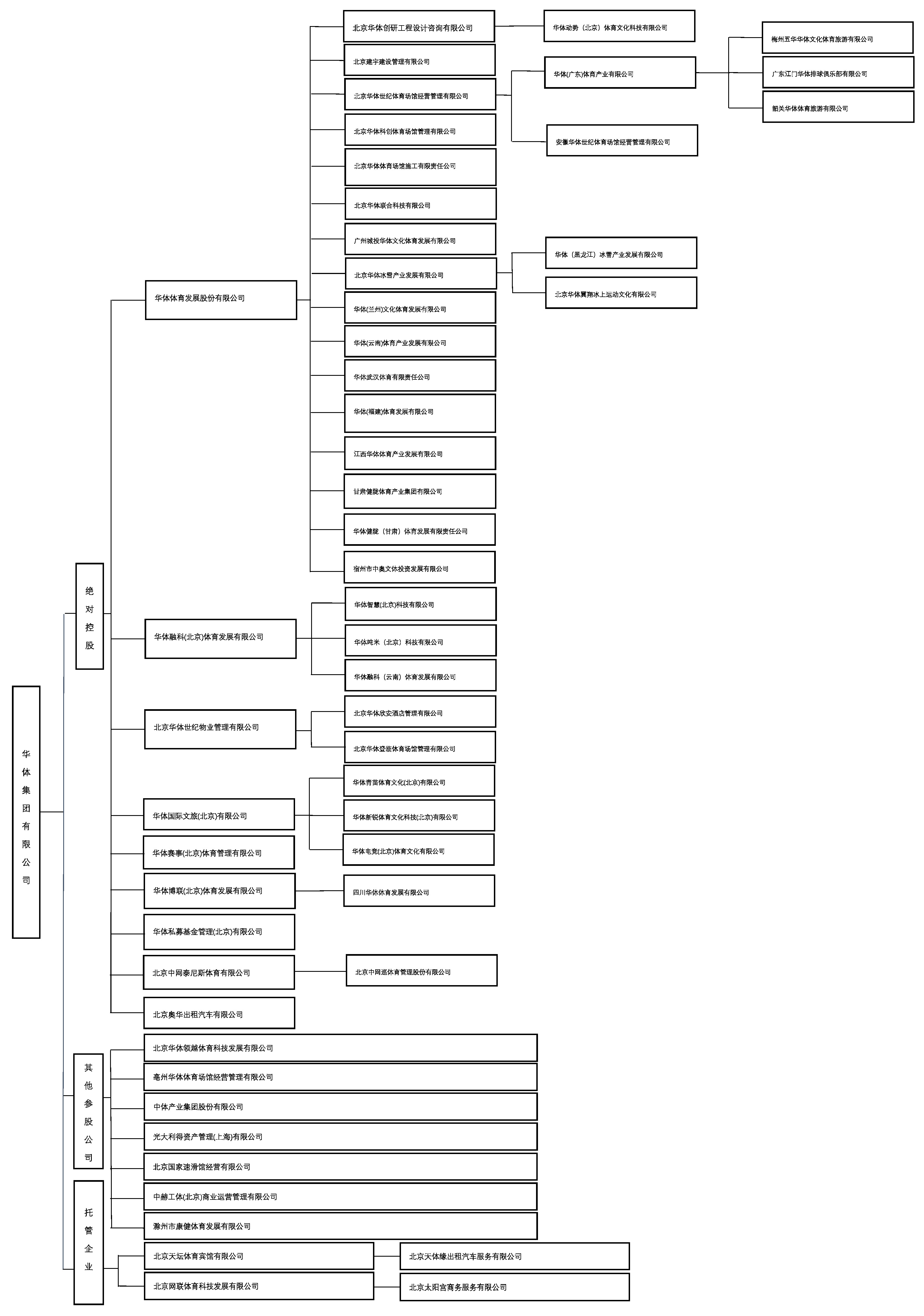
中国奥委会控股的国有体育产业国有资本运营公司,成立于1993 年,公司设有体育金融、体育科技、体育赛事、体育建设、体育场馆运营、体育旅游、物业及实物性资产管理、体育孵化业务等八大业务板块,下属子公司、分公司、参股企业共计20 余家,2 家上市(挂牌)企业。
xc体育专注于体育产业,业务覆盖体育设施建设全产业链,紧紧围绕股东工作要求,聚集试点目标和功能定位,以提高国有资本运营效率为导向,服务总局战略,遵循市场规律,着重打造市场化运营、专业化管理国有资本运营平台。同时不断创新商业模式、拓展新兴业务,并在互联网+ 体育、体育培训、体育教育、体育旅游、高科技体育产品及设备研发等领域取得突破性进展。在国内率先提出“体育场馆建设初期规划设计一定要为后期运营提供空间”的理念,并通过 “体育设施建设—体育场馆运营—体育场馆活动的完整产业链”在行业内具有较强影响力。
面向未来,xc体育将秉承“追求卓越、以人为本”的企业核心价值观,贯彻“立足体育、发展本体”的发展主线,致力打造具有核心综合竞争力的国内一流体育产业企业,立志成为体育产业领域的第一品牌和体育产业领先者。
成立于
年
下辖
家企业
家上市和挂牌企业